P0058-O2 SENSOR 2/2 HEATER CIRCUIT HIGH





For a complete wiring diagram Refer to Section 8W.


  • When Monitored:

    Battery voltage above 10.6 volts, ASD is powered up, and O2 heater is off.

  • Set Condition:

    Desired state does not equal Actual state. One Trip Fault. Three good trips to turn off the MIL.


Possible Causes
 
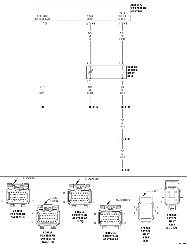
(K399) O2 2/2 HEATER CONTROL CIRCUIT OPEN
 
(Z42) O2 2/2 HEATER GROUND CIRCUIT OPEN
 
(K399) O2 2/2 HEATER CONTROL CIRCUIT SHORTED TO BATTERY VOLTAGE
 
O2 SENSOR
 
PCM
 


Always perform the Pre-Diagnostic Troubleshooting procedure before proceeding. (Refer to 9 - ENGINE - DIAGNOSIS AND TESTING).



Diagnostic Test

1.ACTIVE DTC




Is the DTC Active at this time?

Yes
  • Go To 2


No

2.O2 HEATER ELEMENT


NOTE: Allow the O2 Sensor to cool down to room temperature.




NOTE: O2 Heater Element resistance values should be measured at 70°F (21.1°C). The resistance value will vary with different temperature values.



Is the O2 Sensor Heater Element resistance between 2.0 and 30.0 ohms?

Yes
  • Go To 3


No

3.(K399) O2 2/2 HEATER CONTROL CIRCUIT





NOTE: Make sure the test light is probing the circuit before actuating the Heater Test or a DTC may set and not allow the actuation.




Does the test light illuminate brightly and flash on and off during the actuation?

Yes
  • Go To 4


No
  • Go To 5

4.(Z42) O2 HEATER GROUND CIRCUIT OPEN






Is the resistance below 5.0 ohms?

Yes


No

5.(K399) O2 2/2 HEATER CONTROL CIRCUIT SHORTED TO BATTERY VOLTAGE








Does the test light illuminate?

Yes


No
  • Go To 6

6.(K399) O2 2/2 HEATER CONTROL CIRCUIT OPEN




CAUTION: Do not probe the PCM harness connectors. Probing the PCM harness connectors will damage the PCM terminals resulting in poor terminal to pin connection. Install Miller Special Tool #8815 to perform diagnosis.




Is the resistance below 5.0 ohms?

Yes
  • Go To 7


No

7.PCM

NOTE: Before continuing, check the PCM harness connector terminals for corrosion, damage, or terminal push out. Repair as necessary.




Were there any problems found?

Yes


No