P0533-A/C PRESSURE SENSOR CIRCUIT HIGH





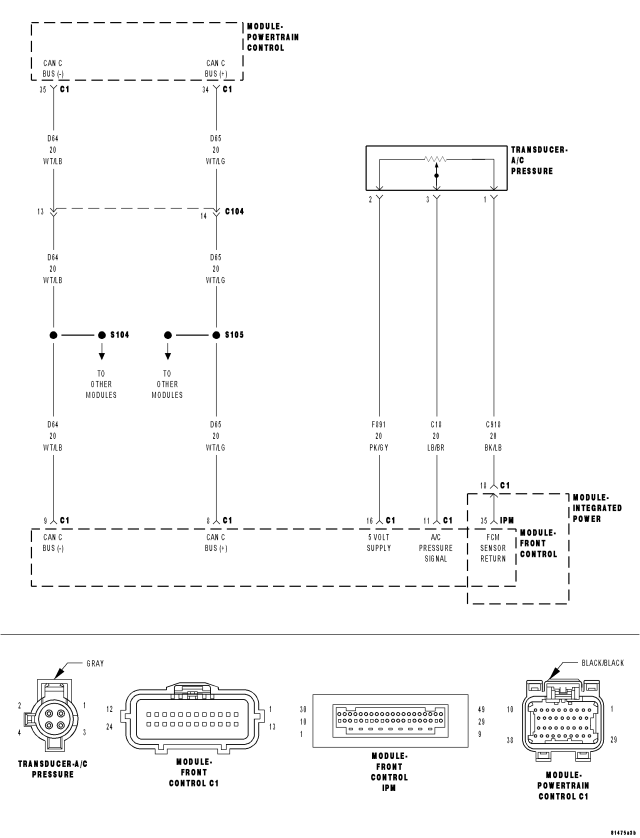
For a complete wiring diagram Refer to Section 8W.


  • When Monitored:

    Engine running and the A/C Clutch Relay energized.

  • Set Condition:

    The A/C pressure transducer signal at the PCM goes above 4.92 volts. One trip Fault. Three good trips to turn off the MIL.


Possible Causes
 
(C18) A/C PRESSURE SIGNAL CIRCUIT SHORTED TO BATTERY VOLTAGE
 
(C18) A/C PRESSURE SIGNAL CIRCUIT OPEN
 
(C18) A/C PRESSURE SIGNAL CIRCUIT SHORTED TO THE (F891) 5-VOLT SUPPLY CIRCUIT
 
(C918) SENSOR RETURN CIRCUIT OPEN
 
A/C PRESSURE TRANSDUCER
 
FCM
 


Always perform the Pre-Diagnostic Troubleshooting procedure before proceeding. (Refer to 9 - ENGINE - DIAGNOSIS AND TESTING).



Diagnostic Test

1.A/C PRESSURE TRANSDUCER VOLTAGE ABOVE 4.9 VOLTS

NOTE: Make sure the A/C refrigerant System is properly charged per Service Information.





Is the voltage above 4.9 volts?

Yes
  • Go To 2


No

2.A/C PRESSURE TRANSDUCER









Is the voltage below 1.0 volt with the jumper wire installed?

Yes


No
  • Go To 3

    NOTE: Remove the jumper wire before continuing.


3.(C18) A/C PRESSURE SIGNAL CIRCUIT SHORTED TO BATTERY VOLTAGE








Is the voltage above 0 volts?

Yes


No
  • Go To 4

4.(C18) A/C PRESSURE SIGNAL CIRCUIT OPEN






Is the resistance below 5.0 ohms?

Yes
  • Go To 5


No

5.(C18) A/C PRESSURE SIGNAL CIRCUIT SHORTED TO THE (F891) 5-VOLT SUPPLY CIRCUIT





Is the resistance below 5.0 ohms?

Yes


No
  • Go To 6

6.(C918) SENSOR RETURN CIRCUIT OPEN






Is the resistance below 5.0 ohms?

Yes
  • Go To 7


No

7.FRONT CONTROL MODULE

NOTE: Before continuing, check the FCM harness connector terminals for corrosion, damage, or terminal push out. Repair as necessary.




Were there any problems found?

Yes


No