P1646-HYDRAULIC COOLING FAN CONTROL CIRCUIT LOW





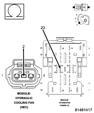
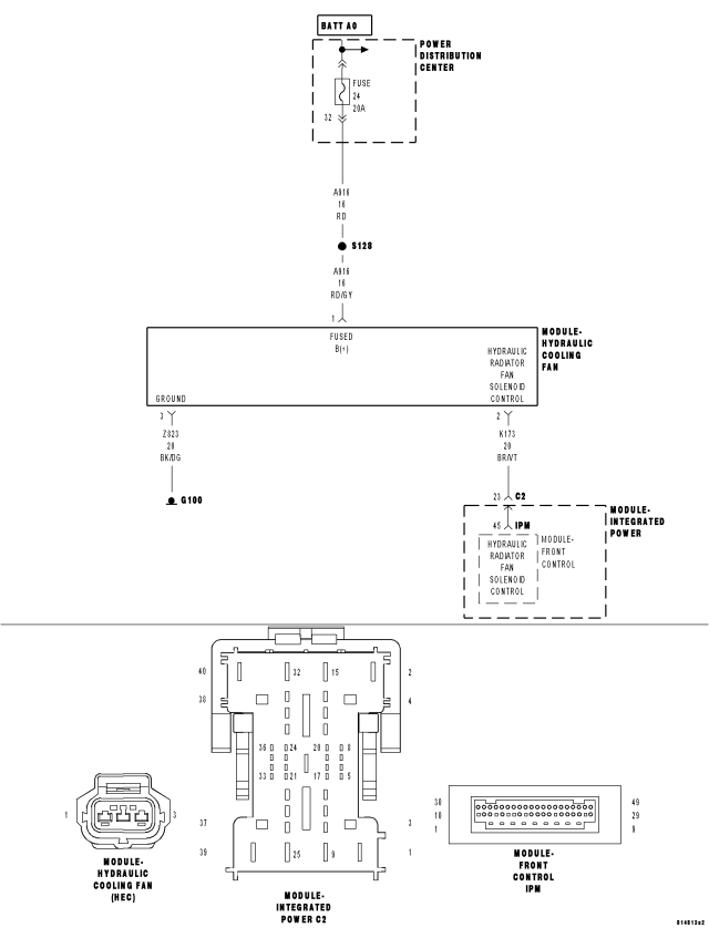
For a complete wiring diagram Refer to Section 8W.


  • When Monitored:

    Ignition on and engine running.

  • Set Condition:

    An open or shorted condition in the Hydraulic Fan Solenoid Control circuit is detected by the Front Control Module.


Possible Causes
 
(A916) FUSED B+ CIRCUIT
 
(K173) HYDRAULIC RADIATOR FAN SOLENOID CONTROL CIRCUIT OPEN
 
(K173) HYDRAULIC RADIATOR FAN SOLENOID CONTROL CIRCUIT SHORTED GROUND
 
INTEGRATED POWER MODULE
 
FRONT CONTROL MODULE
 


Always perform the Pre-Diagnostic Troubleshooting procedure before proceeding (Refer to 9 - ENGINE - DIAGNOSIS AND TESTING) .



Diagnostic Test

1.HYRDRAULIC COOLING FAN OPERATION




Does the Hydraulic Cooling Fan operate properly?

Yes
  • Refer to the INTERMITTENT CONDITION Diagnostic Procedure.


No
  • Go To 2

2.(A916) FUSED B+ CIRCUIT CHECK







Does the test light illuminate brightly?

Yes
  • Go To 3


No

3.(K173) HYDRAULIC RADIATOR FAN SOLENOID CONTROL CIRCUIT OPEN BETWEEN THE FAN AND IPM C2 HARNESS CONNECTOR






Is the resistance below 5.0 ohms?

Yes
  • Go To 4


No

4.(K173) HYDRAULIC RADIATOR FAN SOLENOID CONTROL CIRCUIT SHORTED TO GROUND BETWEEN THE FAN AND IPM C2 HARNESS CONNECTOR






Is the resistance below 100 ohms?

Yes


No
  • Go To 5

5.(K173) HYDRAULIC RADIATOR FAN SOLENOID CONTROL CIRCUIT OPEN BETWEEN THE FAN AND IPM FCM 49 WAY HARNESS CONNECTOR







Is the resistance below 5.0 ohms?

Yes
  • Go To 6


No

6.(K173) HYDRAULIC RADIATOR FAN SOLENOID CONTROL CIRCUIT SHORTED TO GROUND BETWEEN THE FAN AND IPM FCM 49 WAY HARNESS CONNECTOR






Is the resistance below 100 ohms?

Yes


No
  • Go To 7

7.FRONT CONTROL MODULE

NOTE: Before continuing, check the FCM harness connector terminals for corrosion, damage, or terminal push out. Repair as necessary.




Were there any problems found?

Yes


No