U1111-LOST ODOMETER MESSAGE





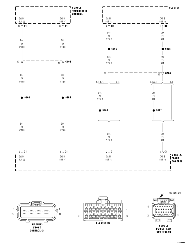
For a complete wiring diagram Refer to Section 8W.


  • When Monitored:

    Ignition on.

  • Set Condition:

    The PCM doesn't receive an odometer reading from the cluster through the FCM over CAN C. One Trip fault.


Possible Causes
 
CAN C OPEN OR SHORTED
 
FRONT CONTROL MODULE
 
PCM
 


Always perform the Pre-Diagnostic Troubleshooting procedure before proceeding. (Refer to 9 - ENGINE - DIAGNOSIS AND TESTING).

Theory of Operation


The PCM receives odometer readings from the Front Control Module over CAN C. The FCM gets the odometer readings from the Cluster Module over CAN B. U0001-CAN C BUS, and U0141-LOST COMMUNICATION WITH FCM may also set.



Diagnostic Test

1.ACTIVE DTC




Is the DTC Active at this time?

Yes
  • Go To 2


No

2.U0141-LOST COMMUNICATION WITH FRONT CONTROL MODULE ALSO ACTIVE



U0141-LOST COMMUNICATION WITH FRONT CONTROL MODULE also set?

Yes
  • Follow the diagnostics for U0141-LOST COMMUNICATION WITH FRONT CONTROL MODULE


No